汪小菲品牌麻六記酸辣粉爆食安危機!發霉刺鼻網民嘲:黑心

發佈: 28-07-2025 18:47
文: 古曦朗

由藝人汪小菲創立的餐飲品牌「麻六記」其熱銷產品「酸辣粉」近日爆出嚴重食安危機。多地消費者投訴在好市多(Costco)購買的麻六記酸辣粉竟然發霉變質並散發刺鼻異味,導致該產品在Costco門市全面下架。面對公眾質疑,汪小菲與其母張蘭暫未作公開回應,但代工廠已發出召回通知,而內地網民則怒轟品牌「黑心企業」。

汪小菲出品麻六記酸辣粉爆發霉刺鼻食安危機

綜合內地媒體報道,近期深圳、上海、寧波等多地的消費者陸續在社交平台投訴,指他們在Costco購入的麻六記酸辣粉出現發霉情況。其中,來自深圳的陳女士表示,她於7月22日在深圳Costco門市購入一箱麻六記酸辣粉(一箱8盒,售價人民幣65.9元),但在7月25日沖泡時,卻驚見粉餅發霉,更散發出一股刺鼻的惡臭。從圖片可見,該產品生產日期為今年6月16日,粉餅表面有明顯的霉斑。

同樣來自寧波的王女士也反映在當地Costco買到發霉的麻六記酸辣粉,其產品生產日期同為今年6月16日,批次號為202506166494AQ,粉餅表面亦有疑似霉斑的不明物質。有報道更傳出,部分顧客食用後出現腹瀉、喉嚨痛等不適症狀。

受害者分享買到發霉麻六記酸辣粉:

 

汪小菲品牌麻六記爆食安危機  代工廠揭消殺不足疑為肇因

面對大量投訴,Costco迅速採取行動。目前,Costco各地門市已全面下架麻六記酸辣粉,Costco App亦已無法檢索到相關產品。Costco方面回應指,是在近期例行商品品質巡檢中,發現該產品存在質量波動,出於品質管控要求而主動暫停銷售,目前沒有明確的重新上架時間。Costco亦確認,其出售的麻六記酸辣粉的包裝規格和食材配置與其他渠道有所區別。消費者已陸續獲得退款,進一步的賠償事宜仍在商討中。

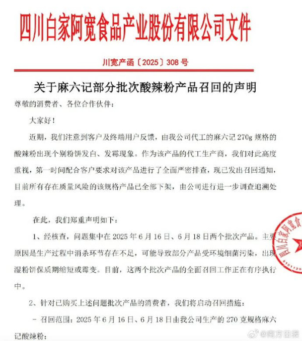
作為麻六記酸辣粉的代工廠,阿寬食品已發布公告,表示第一時間配合客戶要求,對該產品進行全面排查,並已發出召回通知,將所有存在品質風險的相關規格產品全部下架,由公司進行進一步調查追溯處理。阿寬食品初步調查結果顯示,問題產品主要集中在2025年6月16日及6月18日生產的批次,主要原因是「生產過程中消殺環節存在不足,可能導致部分產品受環境細菌污染,出現濕粉餅保質期縮短或黴變」。代工廠承諾將承擔全部退貨費用,並會嚴格按照國家規定提供相應經濟補償。

汪小菲、張蘭未回應 網民狠批「黑心企業」、「人品不好」

儘管食安風波越演越烈,麻六記品牌創始人汪小菲及其母親張蘭,目前尚未就事件作出公開回應。這讓內地網民的怒火更盛,紛紛在社交平台留言狠批:

  • 「抵制麻六記」

  • 「黑心企業應該關門」

  • 「人品不好你指望他做出什麼好產品呢」

  • 「這才是真正的菲常霉好」(諷刺汪小菲與「發霉」的關聯)

  • 「肝癌嚴選」

  • 部分網民更質疑:「還記得他們吃的方法嗎?開水一泡啥都看不見了,調味料一加,啥都吃不出來了」暗示可能有人試圖掩蓋問題;亦有人猜測「估計是積貨太多,改了生產日期」。

麻六記非首次捲食安風波 曾被指含「硫酸鋁銨」

事實上,這並非麻六記首次捲入食安風波。早在2023年,其酸辣粉產品就曾被爆出添加了可用於增加光澤度、彈性和久煮不爛效果的「硫酸鋁銨」。據悉,這種物質可能會影響人體對鐵、鈣成分的吸收,長期攝取更有可能導致骨質疏鬆、貧血和智力下降等健康問題。

資料來源:HKET/南方都市報/小紅書@向着太阳奔跑小紅書@邪不压正

 

↓送您「麒麟一番搾 · 春季櫻花禮品套裝」🌸! ↓

唔使飛日本都感受到花見浪漫!


↓請您飲!霸王茶姬「晚系列」470 杯😍! ↓

「輕因.伯牙絕弦」等4款茶飲任您揀~

more